8月17日,《新华日报》刊发《面向未来,江苏如何全面拥抱大海》一文。该文表示,不久前,江苏省委书记娄勤俭在南通调研沿海发展时强调,江苏沿海发展潜力巨大,要按照新发展理念的要求系统谋划沿海地区发展,把握发展规律、科学制定规划、统筹协调推进,把江苏沿海打造成高质量发展的重要增长极和美丽江苏建设的重要示范区。
江苏沿海海岸线总长1090公里。“沿海发展,关键在港,牵涉到沿海各港区水域与陆域空间承载能力、码头能力与企业产能匹配度。”江苏省社科院研究员蒋昭乙认为,从江苏沿海规划港口岸线可利用的空间来看,总体上能满足钢铁、石化、煤电和LNG等产业转移升级的需要。
江苏省钢铁行业沿江沿海协调发展新格局正在形成。目前,江苏沿海地区钢铁产能达3300万吨,预计到2025年,江苏省钢铁行业沿江、沿海钢铁冶炼产能比例关系由目前的7:3优化调整为5:5。经测算,届时,江苏沿海地区新增钢铁产能达4500万吨以上,江苏省沿海地区钢铁产能将达7800万吨。
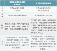
据《中国冶金报》、中国钢铁新闻网之前报道,江苏省钢铁行业沿江沿海协调发展新格局应包括2000万吨级规模的宝武盐城绿色精品钢基地项目和2000万吨级规模的中天绿色精品钢项目。

●盐城滨海●
临海的盐城滨海正成为沿海一颗“新星”。总投资超千亿元的宝武2000万吨“绿色、智慧、精品”钢生产基地落地滨海后,将打造全球最先进的完全新建的钢铁行业智慧型未来钢厂。
盐城市交通运输局工作人员介绍,滨海港区5万吨级航道已建成,目前,正开展现有航道增深拓宽至10万吨级、15万吨级航道系统研究工作,并分步推进实施,以保障宝武精品钢项目落户滨海港区的运输需求。同时根据未来精品钢基地和临港产业的发展,正加快滨海港区疏港铁路谋划。
“对于宝武精品钢项目一期1200万吨产能的运输需求,规划港口码头可完全承载。”江苏省交通运输厅港航中心相关人士表示,下一步,面对2000万吨级宝武精品钢基地的发展需要,将依据临港产业发展需求,合理确定滨海港区进港航道的建设规模和后方集疏运体系。
●通州湾●
通州湾新出海口,已成为南通打造新增长极的主战场。“大通州湾”正构建“前港后厂”格局,以“一个港口作业区+一个临港开发园区”模式,统筹各片区整体联动、错位发展,打造LNG能源、高端装备制造、现代港口物流等高端绿色临港产业基地。
南通市交通运输局相关负责人表示,投资500亿元的中天绿色精品钢基地一期项目、投资450亿元的金光纸业项目、投资200亿元的桐昆聚酯一体化项目等落户“大通州湾”,均对港口运输提出迫切需求。
通州湾新出海口吕四起步港片区“2+2”码头今年6月开工建设,8月以来,施工现场大型机械一直在忙碌作业。目前,中天钢铁配套码头工程基本完成前期工作,8月底前将开工建设。
相关阅读
2019年,江苏省人民政府发布《江苏省钢铁行业转型升级优化布局推进工作方案》,主要内容如下:
一、主要目标
进一步提升空间布局水平,全力推动沿海钢铁重点示范项目建设,到2025年,江苏省钢铁行业沿江、沿海钢铁冶炼产能比例关系由目前的7:3优化调整为5:5,加快形成钢铁行业沿江沿海协调发展新格局。进一步提升产业集聚水平,到2020年,力争全省钢铁企业数量由现在的45家减至20家左右,行业排名前5家企业粗钢产能占全省70%。进一步提升行业技术水平,江苏省冶炼装备绿色化、智能化、大型化水平明显提升,全行业产能利用率稳定在85%-90%。进一步降低行业排放强度,到2020年,江苏省钢铁行业二氧化硫、氮氧化物、颗粒物排放总量分别下降30%、50%、50%,加快形成一批工艺装备先进、生产效率高、资源利用率高、安全环保水平高的优质企业。加快调整产业结构优化产业布局,加快提高本质安全水平,加快提升安全监管能力,努力在治本上取得决定性胜利。
二、工作路径
一是严控沿江地区。推动减量调整,严格控制沿江地区的钢铁产能,同步推动做精做优和战略转移。二是倒逼环太湖地区。综合运用政策执法手段,倒逼环太湖等环境敏感地区产能向沿海转移。三是整合徐州等地区(最新情况见下图)。重点整合200万吨规模以下、能耗排放大的分散弱小低端产能向牵头企业集中。四是发展沿海港区。借助沿海相关港区的码头航道、集疏运体系、土地承载和环境容量等区位优势和资源禀赋,高起点、高标准地承接省内产能转移。五是提升行业发展水平。通过本轮调整,力促江苏省钢铁行业在产品结构调整、空间布局优化、安全环保提升和智能化改造等方面得到大幅提升。



