返回首页

微信

关注官方微信

|
公众号

关注官方公众号

行业动态
工信部批准453项行业标准

发布日期:2026-03-12

 

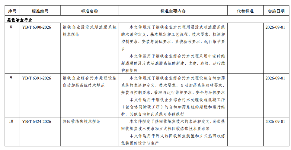
工业和信息化部批准《算力网络术语》等453项行业标准。其中,化工行业5项、石化行业2项、黑色冶金行业4项、有色金属行业1项、建材行业33项、机械行业182项、轻工行业71项、电子行业4项、通信行业151项。

附件:1.453项行业标准编号、名称、主要内容等一览表

2.行业标准出版情况

工业和信息化部

2026年2月13日