关注官方微信
关注官方公众号
发布日期:2024-07-18
各有关单位:
为贯彻落实国家碳达峰碳中和战略部署,加快低碳先进科技成果转化与推广应用,发挥科技创新的支撑引领作用,引导各行业主动采用先进适用的低碳技术,推进绿色低碳转型发展,我厅组织编制了《河北省先进低碳工艺、技术、装备目录(2023年)》,现予以公开。请有关部门、单位及企业到河北省生态环境厅网站查阅、下载。
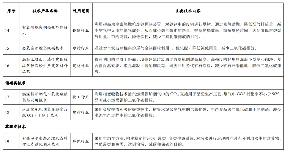
《目录》涉及钢铁、焦化、建材、医药、石化、化工等行业,包括3类共19项我省重点推广的低碳技术。
河北省生态环境厅
2024年7月15日


