财关税〔2021〕17号
各省、自治区、直辖市、计划单列市财政厅(局)、发展改革委,海关总署广东分署、各直属海关,国家税务总局各省、自治区、直辖市、计划单列市税务局,各省、自治区、直辖市能源局,新疆生产建设兵团财政局、发展改革委,财政部各地监管局,国家税务总局驻各地特派员办事处:
为完善能源产供储销体系,加强国内油气勘探开发,支持天然气进口利用,现将有关进口税收政策通知如下:
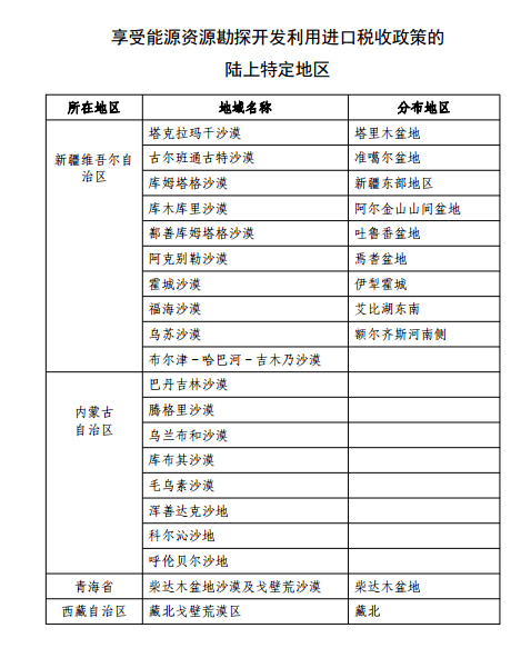
一、对在我国陆上特定地区(具体区域见附件)进行石油(天然气)勘探开发作业的自营项目,进口国内不能生产或性能不能满足需求的,并直接用于勘探开发作业的设备(包括按照合同随设备进口的技术资料)、仪器、零附件、专用工具,免征进口关税;在经国家批准的陆上石油(天然气)中标区块(对外谈判的合作区块视为中标区块)内进行石油(天然气)勘探开发作业的中外合作项目,进口国内不能生产或性能不能满足需求的,并直接用于勘探开发作业的设备(包括按照合同随设备进口的技术资料)、仪器、零附件、专用工具,免征进口关税和进口环节增值税。
二、对在我国海洋(指我国内海、领海、大陆架以及其他海洋资源管辖海域,包括浅海滩涂,下同)进行石油(天然气)勘探开发作业的项目(包括1994年12月31日之前批准的对外合作“老项目”),以及海上油气管道应急救援项目,进口国内不能生产或性能不能满足需求的,并直接用于勘探开发作业或应急救援的设备(包括按照合同随设备进口的技术资料)、仪器、零附件、专用工具,免征进口关税和进口环节增值税。
三、对在我国境内进行煤层气勘探开发作业的项目,进口国内不能生产或性能不能满足需求的,并直接用于勘探开发作业的设备(包括按照合同随设备进口的技术资料)、仪器、零附件、专用工具,免征进口关税和进口环节增值税。
四、对经国家发展改革委核(批)准建设的跨境天然气管道和进口液化天然气接收储运装置项目,以及经省级政府核准的进口液化天然气接收储运装置扩建项目进口的天然气(包括管道天然气和液化天然气,下同),按一定比例返还进口环节增值税。具体返还比例如下:(一)属于2014年底前签订且经国家发展改革委确定的长贸气合同项下的进口天然气,进口环节增值税按70%的比例予以返还。(二)对其他天然气,在进口价格高于参考基准值的情况下,进口环节增值税按该项目进口价格和参考基准值的倒挂比例予以返还。倒挂比例的计算公式为:倒挂比例=(进口价格-参考基准值)/进口价格×100%,相关计算以一个季度为一周期。
五、本通知第一条、第二条、第三条规定的设备(包括按照合同随设备进口的技术资料)、仪器、零附件、专用工具的免税进口商品清单,由工业和信息化部会同财政部、海关总署、税务总局、国家能源局另行制定并联合印发。第一批免税进口商品清单自2021年1月1日实施,至第一批免税进口商品清单印发之日后30日内已征应免税款,依进口单位申请准予退还。以后批次的免税进口商品清单,自印发之日后第20日起实施。
六、符合本通知第一条、第二条、第三条规定并取得免税资格的单位可向主管海关提出申请,选择放弃免征进口环节增值税,只免征进口关税。有关单位主动放弃免征进口环节增值税后,36个月内不得再次申请免征进口环节增值税。七、“十四五”期间能源资源勘探开发利用进口税收政策管理办法由财政部会同有关部门另行制定印发。八、本通知有效期为2021年1月1日至2025年12月31日。
享受能源资源勘探开发利用进口税收政策的陆上特定地区:

财政部海关总署税务总局
2021年4月12日
相关文章:


