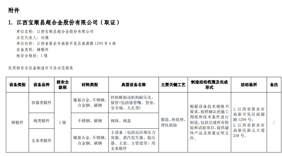
根据《民用核安全设备监督管理条例》及其配套规章的有关规定,我局对江西宝顺昌超合金股份有限公司等3家单位民用核安全设备许可证取证申请进行了审查,拟批准江西宝顺昌超合金股份有限公司等3家单位民用核安全设备许可证取证申请。为体现公平、公开、公正的原则,现将上述单位许可证信息进行公示(见附件)。
一、公示日期:2025年10月16日—2025年10月22日
二、联系电话:010—65646050
三、通讯地址:北京市东城区东安门大街82号生态环境部核设施安全监管司核设备处(100006)
四、电子邮箱:nnsadnc@mee.gov.cn


